TUGAS SOFTSKILL
MATAKULIAH : DESAIN PEMODELAN GRAFIK
TENTANG : PEMBUATAN OBJECT 3D MENGGUNAKAN BLENDER
Abdul Wahid (50411031)
Galih Anugrah R (52411993)
M. Idraki Zakira (54411863)
UNIVERSITAS GUNADARMA
2014
Jika kita ingin memulai semuanya dari awal, maka kita hapus bangun balok tersebut dengan menggunakan tombol Delete yang terdapat pada keyboard kita, atau menggunakan kombinasi keybord yaitu Shift + X. Setelah objek/ model balok tersebut kita hapus, maka untuk membuat sebuah objek baru kita dapat menklik Menu main toolbar Add (yang berada disebelah kanan Menu File) atau dengan kombinasi tombol keyboard Shift + A, lalu kita pilih objek apa saja yang ingin kita buat. Karena disini tujuan kita adalah membuat meja, maka kita membutuhkan sebuah objek berbentuk balok dari submenu Mesh (didalam Menu main toolbar Add) lalu kita pilih Cube.
pertama kita ubah ukuran panjangnya menjadi lebih panjang (berpengaruh terhadap sumbu X atau sumbu Y), dan menipis (berkurang ketebalannya yang berpengaruh terhadap sumbu Z saja).
Untuk Mengubah objek menjadi lebih panjang atau lebih lebar (perubahan ukuran), maka kita dapat menggunakan tombol keyboard S + X ((tekan tombol S terlebih dahulu, setelah itu baru kita tekan tombol X) perubahan ukuran yang berpengaruh terhadap sumbu X) atau kombinasi tombol keyboard S + Y (perubahan ukuran yang berpengaruh terhadap sumbu Y), begitu pula dengan kombinasi tombol keyboard S + Z (perubahan ukuran yang berpengaruh terhadap sumbu Z (untuk ketebalan objek)). Jika kita hanya menggunakan tombol keyboard Ssaja, maka perubahan ukuran berpengaruh terhadap semua sumbu (X,Y,Z).
Untuk melihat sudut pandang objek yang akan kita ubah ialah dengan cara menekan tombol tengah pada mouse, lalu kita gerakkan atau kita atur sudut pandangnya. Dan cara yang lainnya adalah dengan menekan kombinasi tombol Ctrl + Numpad 3 (untuk sudut pandang sebelah kiri), tombol keyboard Numpad 3 (untuk sudut pandang sebelah kanan), kombinasi tombol keyboard Ctrl + Numpad 1 (untuk sudut pandang sebelah belakang), tombol keyboardNumpad 1 (untuk sudut pandang sebelah depan), kombinasi keyboard Ctrl + Numpad 7 (untuk sudut pandang sebelah bawah), dan tombol keyboard Numpad 7 (untuk sudut pandang sebelah atas).
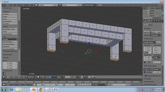
gunakan edit mode dengan menekan TAB dan CTRL + R untuk garis banyak sehingga menjadi blok-blok kemudian pilih FACE SELECT untuk terlihat seperti dibawah ini:
pilih blok lingkup dalam dengan SHIFT + KLIK KANAN kemudian tarik ke bawah dengan ketik E dan tarik blok ke bawah begitu jg untuk kaki mejanya:
kemudian meja tersebut di beri warna, objek di warnai menjadi sebuah meja yg berwarna sesuai dengan selera kita sendiri dengan cara kita klik icon Material yang berada pada sebelah kanan layar, lalu kita klik New.
Setelah itu akan muncul submenu seperti Preview, Diffuse, Specular, Shading, Transparency, dll. Kita pilih submenu Diffuse, lalu kita klik pemilihan warnanya, lalu kita pilih warna sesuka kita.
Selanjutnya hasil akhirnya ialah objek tersebut kita renderingkan (cetak) ke dalam bentuk gambar yang memiliki resolusi yang cukup baik dengan cara klik Menu main Toolbar Render (disebelah kanan Menu main toolbar Add), lalu kita pilih Render Image atau dengan cara cukup kita menekan tombol keyboard F12.

